관련상품
-
상품 상세설명
{"styleType":"offer-type-1","items":"862188314485,854959048337,747530911836,747239392665,875207910395,862790348859,809777287512,850532556298,809861011374","usemap":"_sdmap_0"}
本店销售中商品标价,均为不含税报价;
需要开发票请联系客服拿含税价。
源头工厂,厂家直销,现货供应;欢迎贸易跨境商家洽谈合作!!
源头厂家常年不断货(日产20000个)

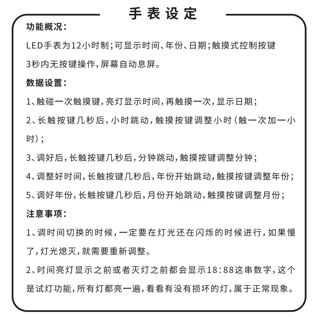
상품정보 제공고시
브랜드 테메이캉 특수 기능 키체인 행잉 시계, 백팩 행잉 시계, 회중 시계, 고급 학생 책가방 행잉 시계, 여행용 시계 디스플레이 유형 숫자 + 컬러 화면 적용 가능한 사람들 학생 특허번호 202130444051.4 방수 할 수 있다 방수 성능 30M 이동 유형 전자제품 무브먼트 원산지 심천, 중국 무브먼트 모델 H3-행잉 시계 다이얼 직경 63*40mm 거울 소재 밝은 PC 스트랩 소재 없음 다이얼 모양 둥근 케이스 재질 ABS 플라스틱 품목 번호 H3-행잉 시계 애프터 서비스 매장 보증 색깔 잉크 블루 국경 간 수출 전용 공급 여부 예 화면 크기 1.2inch 배터리 용량 AG13 2개(180mah) 출시 연도/시즌 2024년 겨울 스타일 고급스러운 느낌 유행 요소 영문자 포장 사양 판지 + 물집 화면 해상도 LED 원산지 심천 스타일 분류 패션 통근 인기 요소 분류 문자/숫자/텍스트 -
배송/교환정보