셀러라이프
소싱라이프
정책자금
매뉴얼
입점/제휴문의
로그인
아이템 검색
찜 리스트
장바구니
수입대행 신청내역
나의 주문
로그인
수입대행 가이드
문의하기
상품 상세
이미지 선택
이미지로 검색
취소
광산 쟁반 너트 뜨거운 공급 앵커 로드 트레이 앵커 너트 다년생 판매 트레이 너트
원문보기
가격
₩
4,380
가격
¥
14.60
구매수량별 가격
1,000
~
¥
14.60
최소구매수량
1,000개
사양 모델
선택하세요.
18
선택한 옵션
(장바구니)
예상 내륙운임비
/
총 상품금액(내륙운임 포함)
/
수입시 예상 금액
?
수입시 예상 금액이란?
물품대금 · 국제운임 · 검수 · 바코드 부착 · 관부가세까지 수입에 필요한 모든 비용이 포함되어 있습니다.
위시리스트
장바구니 담기
구매하기
관련상품
상품 상세설명
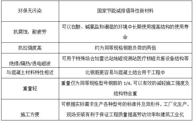
产品优点
상품정보 제공고시
브랜드
칭다오 하이 런
사양 모델
18
카테고리
유리 섬유
배송/교환정보