관련상품
-
상품 상세설명
支持各平台电商供货,价格更优请联系客服
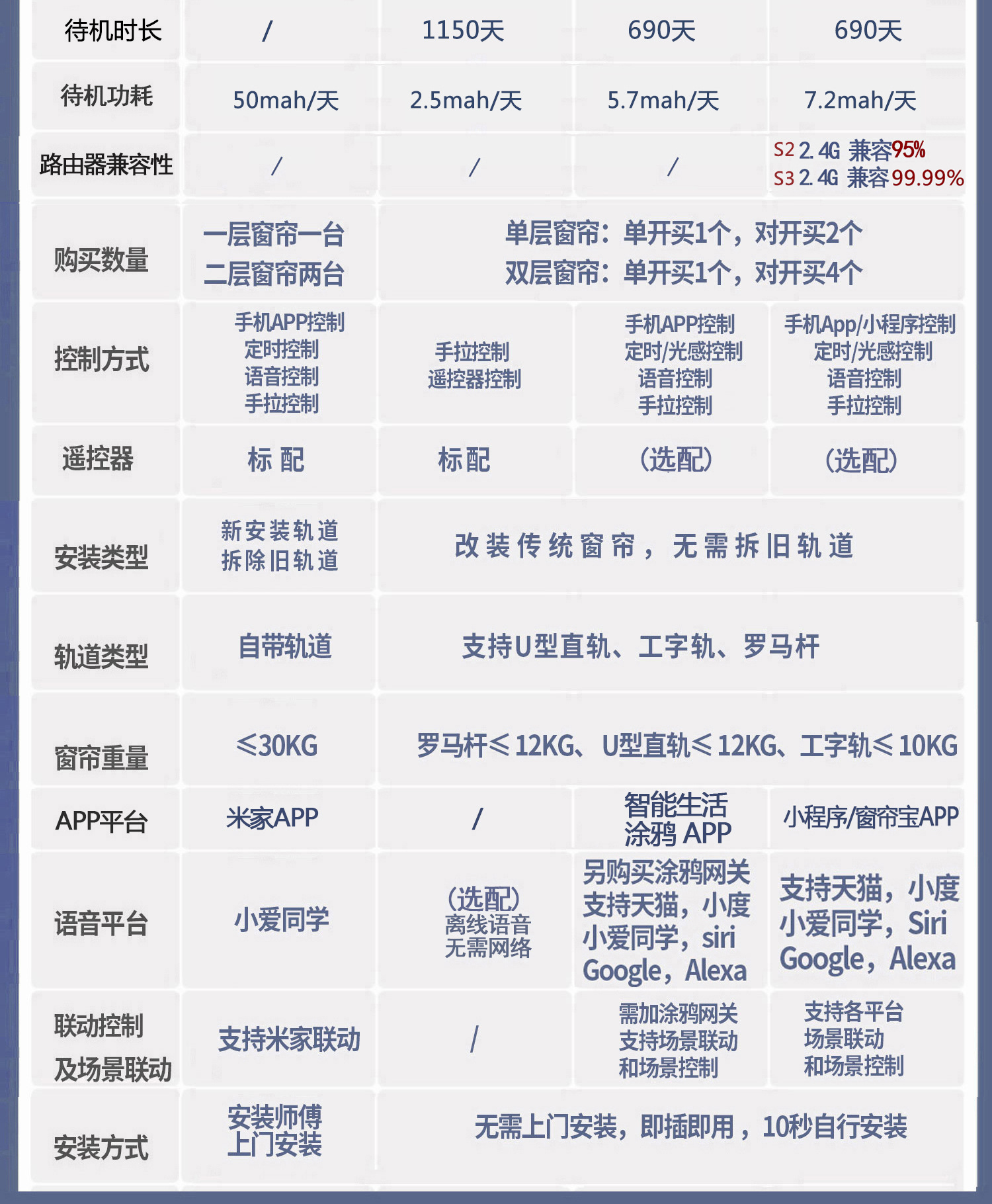
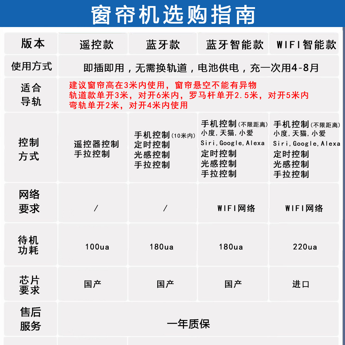
新一代通用轨道款和罗马杆,大扭力,超长寿命
全球一家wifi直联低功耗技术(双向通讯常联接)
无需网关直联路由器,支持OEM定制,支持API对接































黑科技窗帘机秒变电动窗帘自动收拉器
普通窗帘改电动自动关窗帘神器自动拉窗帘器普通窗帘改造窗帘开合神器
小米智能窗帘米家窗帘机器人窗帘开合器窗帘改电动罗马杆改装
电动窗帘轨道款改装电动窗帘窗帘伴侣窗帘助理窗帘神器窗帘
太阳能板充电窗帘机器人电池供电wifi款蓝牙款米家小爱
天猫精灵小度小爱同学语音控制wifi手机APP控制小程序款
遥控器涂鸦智能生活蓝牙款상품정보 제공고시
원산지 심천 수입 여부 아니 처리 사용자 정의 아니 항목 번호. S2 와이파이 직접 연결 브랜드 Curtainbot 모델 S2 유형 스마트 호스트 최소 패키지 수 1 주문 번호. S2 주요 하류 플랫폼 LAZADA 주요 판매 지역 중동 라이센스 개인 상표 예 국경 간 수출의 원천이 독점적인지 여부 예 사양 업그레이드 된 2 유니버설 로마 폴 트랙 원격 제어 -
배송/교환정보