관련상품
-
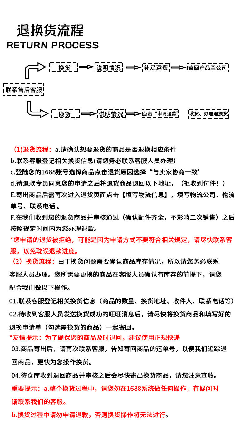
상품 상세설명
掌柜推荐
HOT RECOMMENDATION













상품정보 제공고시
원산지 이우 항목 번호. 어린이 머리핀 51 브랜드 링케 치료 과정 수제 스타일 한국식/한국식 판매 일련 번호 001 선물을주는 행사에 적합 광고 프로모션 시리즈 팅커 벨 요정 스타일링 활 처리 사용자 정의 예 인쇄된 로고 예 재료 천 이미지 귀여운 아기 색상 컬러풀한 스팽글 생산 번호 001 크리스탈 타입 기타 패턴 활 종류 머리핀, 머리핀 주된 판매 지역 중동 메인 다운스트림 플랫폼 라자다 해당 군중 어린이 포장 독립 포장 국경 간 내보내기 소스가 배타적인지 여부 예 머리핀 분류 머리핀 라이선스 가능한 개인 레이블 예 세트 조합 활 머리핀 인기 요소 별 해당 연령 6-10 세 상장 연도/시즌 2022 년 여름 제품 카테고리 헤어 액세서리 -
배송/교환정보








