관련상품
-
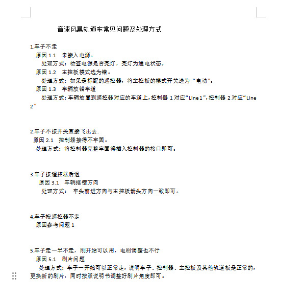
상품 상세설명
不带手摇的哦!!
轨道里的小车正常是可以亮的,靠在轨道里接触电流发光!
套装里每个车上有1对电刷,配件包里有2对电刷































상품정보 제공고시
브랜드 소닉 스톰 원산지 중국 본토 해당 군중 소년 기능 전기 철도 자동차 가져오기 여부 국내 포장 컬러 박스 장난감 재료 플라스틱 능력 훈련 이자 재배 애니메이션 캐릭터 없음 애니메이션 이미지가 있는지 여부 예 항목 번호. 음속 폭풍 궤도차 전 시리즈 쇼핑 가이드 비디오가 있는지 여부 예 원격 제어 모드 손잡이 원격 제어 포함 여부 예 대외 무역 전용인지 여부 아니오 3C 구성 카테고리 14 세 미만의 기타 장난감 색상 브랜드 가격 통제표, 통제 가격 이하로 판매 시 신고될 수 있습니다. 국경 간 내보내기 소스가 배타적인지 여부 아니오 해당 연령 어린이 (4-6 세) -
배송/교환정보