관련상품
-
상품 상세설명
请注意:套件不带电源,谢谢!
供电电压:9-12V(直流电,建议用12V)
板子尺寸:9.2*3.2CM
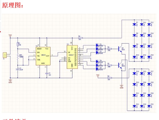
本套件采用NE555与CD4017芯片组成模拟警灯电路,蓝色LED和红色LED根据脉冲分别交替闪烁,调节RP1可调节闪烁频率。电路工作电压为DC9-12V,套件不含电源(电池)。该套件制作简单,效果明显,趣味性强,适合电子爱好者及职业学校学生实践组装。
提示:如果两种灯是电压较低的LED,可以用9V,但是本套件使用的蓝灯需要较高的电压,所以供电电压要用12V。
视频演示:http://www.iqiyi.com/w_19ru6x8vwx.html
发货散件图:



注意事项:
1.散件的元件种类比较多,配货非常麻烦,人非圣贤,我们不能保证每包都不少元件,会尽可能的认真配货,但如果有个别少的,不补发,只退差价,同时我们也会尽量不少元件,大家玩电子的,这种常用的小元件可以提前备一些,如果实在没有备,找个废旧电路板拆,当然我们也会尽量做好,尽量不让这种情况出现。希望亲们谅解。注意板子上的元件从体积小的开始焊接,然后再焊接大的。
2.个别元件如电阻电容等暂时缺货,我们会发其符号电路原理的他附近值的元件代替,金属膜电阻的可能换成碳膜电阻发,碳膜电阻的也可能换成金属膜电阻来发。是一样的效果。
3.焊接好后,请自助调试,焊接没出错的话一般都可以成功,如果焊接失败,本店不负责,我们不能保证您一焊接就能成功,这个也是为什么工厂生产线上需要维修工的原因,电子产品因为静电击穿,因为电源正负极接错烧坏,因为虚焊,因为元件焊接错位置等等等等原因出现问题的几率很大,别总说板子线路是有问题的,这个板子卖了几万人,出问题的就几十个人!我们承诺尽力做到良好的售后服务,尽最大努力协助各位朋友完成制作。因此,当遇到制作出来的成品没有达到我们所描述的效果时,请先不要急于给我们评价,记得联系我们的售后服务。谢谢合作,祝大家购物愉快!
同意这3条款项的再拍,有异意的请绕行,谢谢!
상품정보 제공고시
유형 키트 모듈 브랜드 광성 기술 모델 NE555 CD4017 -
배송/교환정보