관련상품
-
상품 상세설명
상품정보 제공고시
원산지 동관 수입 여부 아니 공급 유형 재고 표준 크기 항목 번호. 지퍼 포켓 0003 # 처리 사용자 정의 예 인쇄 된 로고 예 플라스틱 품종 PE 재활용 재료에 순수한 재료의 비율 99% 프로세스 지퍼 헤드의 자동 설치 하중 베어링 1000 패킹 레벨 내부 패킹 사용 디지털 포장 색상 여러 자기 무게 5-20g 사양 슈퍼 멀티 사이즈 맞춤형 브랜드 Shen Wangjia 비닐 봉투 크기 단면 매트 50*70 더블 레이어 두께 10 실크 국경 간 수출의 원천이 독점적인지 여부 아니 오류 ±1cm 포장 유형 패킹 백 소재 플라스틱 -
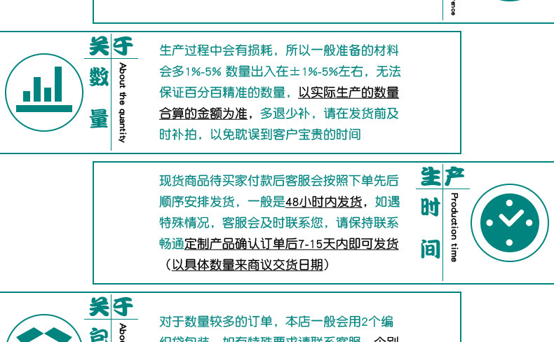
배송/교환정보














































![爱剪辑-我的视频[00-00-06--00-00-14]](https://cbu01.alicdn.com/img/ibank/2018/334/061/9381160433_443864021.jpg)













































