관련상품
-
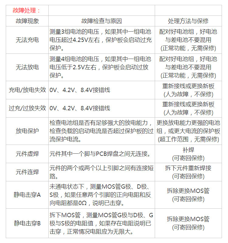
상품 상세설명
2串8.4V 20A锂电池保护板
适用范围:适用于标称电压3.7V,充满电压4.2V的锂电池(包括18650、26650、聚 合物锂电池,没有外形尺寸的限制)
产品尺寸:48*20*3.4mm
产品重量:3.7g
充电电压:8.4V - 9.0V
持续放电电流(上限):20A(如果散热环境不好,请降低负载电流使用)
持续充电电流(上限):10A
均衡版:适用于启动电流25A以下功率50W以下的电钻,或功率168W以下的阻性负 载,带均衡充电功能。
注意事项1:成功启动电钻需要2个10C-20C的动力电池,或4个5C-10C的动力电池 (普通的18650不能启动电钻! ! !)。
注意事项2:严格按图接线0V、4.2V、8.4V,第一次连接电池时需要先充电才会有输 出。
注意事项3:对电池进行充电时,“430”电阻发热是正常现象,说明均衡电路正在工 作;在不充电的状态下如果“430”电阻也发热,请检查是否接错线。
针对一些电子基础较差的客户说明一下:千万不要把好电池和差电池混在一起使用! 2组电池的容量/内阻越接近越好! (1个好电池+1个差电池的使用效果=2个差电池的使用效果)。
温馨提示:本店还有2串8.4V 20A锂电池保护板标准版,点击一下地址购买:
https://detail.1688.com/offer/568734338873.html?spm=a26286.8251493.0.0.221425b2QhhLHk



상품정보 제공고시
브랜드 헹슈후이 모델 다시 용접하십시오 -
배송/교환정보